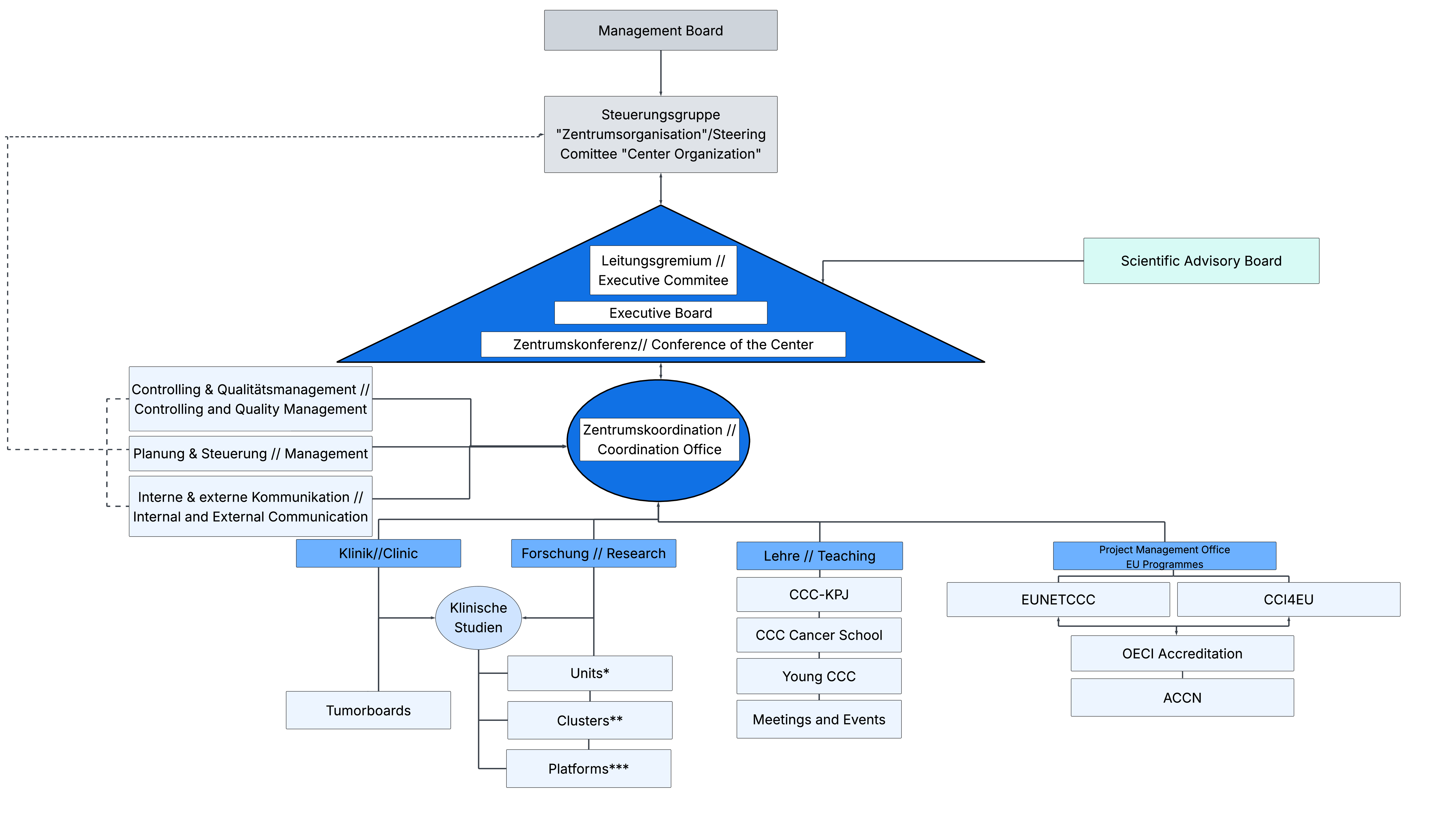
Die Leitung des CCC besteht aus dem Leitungsgremium, das sich aus Vertreter:innen der onkologischen Kernbereiche zusammensetzt.
Das Executive Board steht dem Leitungsgremium beratend zur Seite und besteht aus zehn Vertreter:innen der beteiligten Einrichtungen sowie deren Stellvertreter:innen.
Die Mitglieder beider Gremien werden alle fünf Jahre durch die Zentrumskonferenz gewählt und dann vom Managementboard von MedUni Wien und Universitätsklinikum AKH Wien bestätigt.
Univ.-Prof. Dr. Shahrokh F. Shariat
Leiter Comprehensive Cancer Center ViennaLeiter Universitätsklinik für Urologie
Koordinator Urologic Oncology Unit (CCC-UO)
Währinger Gürtel 18-20
1090 Wien
Tel.: +43 (0)1 40400-26150
E-Mail: shahrokh.shariat@meduniwien.ac.at
Univ.-Prof. Mag. Dr. Walter Berger, PhD
Stv. Leiter des Zentrums für Krebsforschung
Koordinator Experimental Therapy and Drug Resistance
Koordinator Central Nervous System Tumor Unit
Borschkegasse 8a
1090 Wien
Tel.: +43 (0)1 40160-57555
E-Mail: walter.berger@meduniwien.ac.at
Univ.Prof.in Dr.in Nicole Concin
Leitung Universitätsklinik für Frauenheilkunde
Leitung Klinische Abteilung für Allgemeine Gynäkologie und gynäkologische Onkologie
Koordinatorin Gynecologic Cancer Unit (CCC-GCU)
Währinger Gürtel 18-20
1090 Wien
Tel.: +43 1 40400-29150
E-Mail: nicole.concin@meduniwien.ac.at
Univ.Prof. Dr.med.univ. Dr.scient.med. Johannes Gojo
Universitätsklinik für Kinder- und Jugendheilkunde
Leitung Cancer School CCC Vienna
Währinger Gürtel 18-20
1090 Wien
Tel.: +43 (0)1 40400-32320
E-Mail: johannes.gojo@meduniwien.ac.at
Univ.-Prof.in Dr.in Daniela Gompelmann
Universitätsklinik für Innere Medizin II
Klinische Abteilung für Pulmologie
Währinger Gürtel 18-20
1090 Wien
E-Mail: daniela.gompelmann@meduniwien.ac.at
Das Executive Board steht dem fünfköpfigen Leitungsgremium beratend zur Seite und besteht aus zehn Vertreter:innen der beteiligten Einrichtungen sowie deren Stellvertreter:innen.
Univ.-Prof. Dr. Christoph Bock
Zentrum für Medical Data Science
Institut für Artificial Intelligence
Währinger Gürtel 18-20
1090 Wien
E-Mail: christoph.bock@meduniwien.ac.at
Ap.Prof. Priv.-Doz. Dr.med. Dr.scient.med. Igor Grabovac
Zentrum für Public Health
Abteilung für Sozial- und Präventivmedizin
Währinger Gürtel 18-20
1090 Wien
E-Mail: igor.grabovac@meduniwien.ac.at
Univ.-Prof. Dr. Marcus Hacker
Universitätsklinik für Radiologie und Nuklearmedizin
Währinger Gürtel 18-20
1090 Wien
Tel.: +43 (0)1 40400-55310
E-Mail: marcus.hacker@meduniwien.ac.at
Univ.-Prof. Dr. Thomas Helbich, MSc, MBA
Universitätsklinik für Radiologie und Nuklearmedizin
Koordinator Diagnostic and Therapeutic Developments
Währinger Gürtel 18-20
1090 Wien
Tel.: +43 (0)1 40400-48930
E-Mail: thomas.helbich@meduniwien.ac.at
Apl.Prof.in Priv.Doz.in Dr.in Franziska Eckert
Universitätsklinik für Radioonkologie
Währinger Gürtel 18-20
1090 Wien
Ao. Univ.-Prof.in Dr.in Gabriela Kornek
Mag.a Barbara Philipp-Jaschek
Ärztliche Direktion Universitätsklinikum AKH Wien
Leitung Medizinischer Betrieb an der Ärztliche Direktion am AKH Wien – Medizinischer Universitätscampus
Mitglied im Management Komitee der Platform for Cancer Nursing Research (CCC-CNR)
GF Vienna Cancer Center
Tel.: +43 (0)1 40400-61077
E-Mail: barbara.philipp.jaschek@akhwien.at
Univ.Prof.in Dr.in Antonia Müller
Leiterin Univ. Klinik für Transfusionsmedizin und Zelltherapie
Währinger Gürtel 18-20
1090 Wien
E-Mail: antonia.mueller@meduniwien.ac.at
Ao.Univ.Prof. Dr. Christoph Höller
Universitätsklinik für Dermatologie
Währinger Gürtel 18-20
A-1090 Wien
Christine Németh, BScN, MScN
Mitglied im Management Komitee der Platform for Cancer Nursing Research (CCC-CNR)
Organisationsentwicklung (POE) am AKH Wien, Medizinischer Universitätscampus
Tel.: +43 (0)1 40400-65200
E-Mail: christine.nemeth@akhwien.at
Mag.a Sonja Schneeweiss
Mitglied im Management Komitee der Platform for Cancer Nursing Research (CCC-CNR)
Organisationsentwicklung (POE) am AKH Wien - Medizinischer Universitätscampus
Tel.: +43 (0)1 404 00-65260
E-Mail: sonja.schneeweiss@akhwien.at
Assoc.Prof. Priv.-Doz. Dr. Stephan Polterauer
Universitätsklinik für Frauenheilkunde
Klinische Abteilung für Allgemeine Gynäkologie und gynäkologische Onkologie
Koordinator Gynecologic Cancer Unit (CCC-GCU)
Leitungsteam Cancer school CCC Vienna
Währinger Gürtel 18-20
1090 Wien
Tel.: +43 (0)1 40400-29620
E-Mail: stephan.polterauer@meduniwien.ac.at
Univ.Prof. Dr. Clemens Aigner, MBA
Leiter Universitätsklinik für Thoraxchirurgie
Währinger Gürtel 18-20
A-1090 Wien
E-Mail: clemens.aigner@meduniwien.ac.at
Ao. Univ.-Prof. Dr. Gerald Prager
Universitätsklinik für Innere Medizin I
Koordinator Colorectal Cancer Unit (CCC-CRC)
Koordinator Pancreatic Cancer Unit (CCC-PCU)
Koordinator Molecular Diagnostics and Treatment in Oncology
Währinger Gürtel 18-20
1090 Wien
Tel.: +43 (0)1 40400-44500
E-Mail: gerald.prager@meduniwien.ac.at
Ao. Univ.-Prof. Dr. Michael Bergmann
Universitätsklinik für Allgemeinchirurgie
Währinger Gürtel 18-20
1090 Wien
Tel.: +43 (0)1 40400-73744
E-Mail: michael.bergmann@meduniwien.ac.at
Univ.Prof. Dr. Sebastian Schoppmann
Univ. Klinik für Allgemeinchirurgie
Währinger Gürtel 18-20
A-1090 Wien
Assoc.Prof.Priv.Doz Dr.med.univ. Gregor Heiduschka
Univ. Klinik für Hals-, Nasen- und Ohrenkrankheiten
Währinger Gürtel 18-20
A-1090 Wien
Univ.-Prof.in Mag.a Dr.in Maria Sibilia
Leiterin des Zentrums für Krebsforschung
Borschkegasse 8a
1090 Wien
Tel.: +43 (0)1 40160-57501 oder -57502
E-Mail: maria.sibilia@meduniwien.ac.at
Ao.Univ.Prof. Dr.med.univ. Leonhard Müllauer
Klinisches Institut für Pathologie
Währinger Gürtel 18-20
1090 Wien
Kooptierte Mitglieder des CCC-Executive Boards
Univ.-Prof. Dr. Lukas Kenner
Stv. Leiter des Klinisches Institut für Pathologie
Währinger Gürtel 18-20
1090 Wien
E-Mail: lukas.kenner@meduniwien.ac.at
Univ.-Prof. Dr. Oliver Strobel
Leiter Universitätsklinik für Allgemeinchirurgie
Koordinator Pancreatic Cancer Unit (CCC-PCU)
Währinger Gürtel 18-20
1090 Wien
Tel.: +43 (0) 1 40400-56470
E-Mail: oliver.strobel@meduniwien.ac.at